องค์การบริหารส่วนตำบลทุ่ม
อำเภอเมืองศรีสะเกษ จังหวัดศรีสะเกษ
ชื่อเรื่อง :
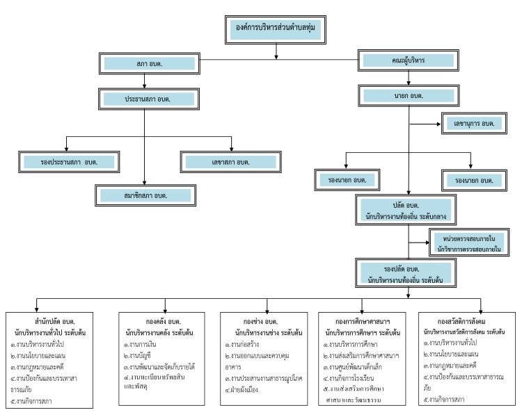
โครงสร้างหน่วยงาน
ชื่อไฟล์ :
UzRmRJBWed33746.jpg
file_download
ดาวน์โหลดไฟล์นี้